华秋 KiCad 发行版 9.0.7 发布
作者: KiCad 华秋发行版开发团队
发布日期: 2026-1-10
发行版合并了 KiCad official 9.0.7 的全部更新( 详见下文!)。本次更新最重要的变化是:
- 优化了 AI Copilot 界面,增加工具调用面板:图片生成符号、封装、设计生成等。
点击工具图标,可以随时唤醒工具调用面板 

- 集成了华秋开源硬件社区(https://p.eda.cn/)


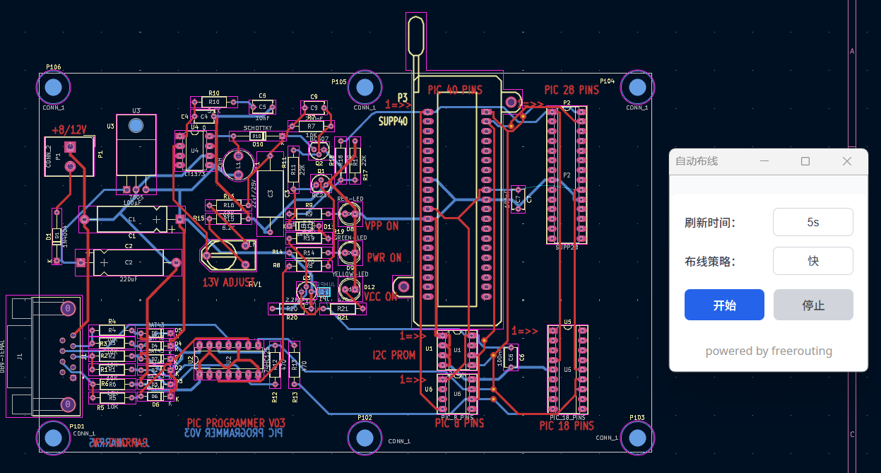
- PCB Copilot 中集成了 Freerouter,支持基础的自动布线


- 云端器件库增加了更多的高质量符号、模型
新版本的功能详解(包括AI助手和其他功能),可以参考以下文档:
AI 助手的使用: https://icndj48vyfdd.feishu.cn/wiki/VFyzw0UieislJskiolPcFwwAnbd
云端器件库与模块库: https://icndj48vyfdd.feishu.cn/wiki/AaR9wrSKYiWgo9kR3TXczriqnW9
在 KiCad 中直接下单 PCB/SMT: https://icndj48vyfdd.feishu.cn/wiki/S6c3wZioVi1swqkjVnScj96onBc
与 KiCad 主版本相比,还额外包含以下功能: 发行版合并了 KiCad official 9.0.6 的全部更新,并增加了以下功能:
- 支持 MacOS(ARM64 & x86),解决了 MacOS crash 的问题
- 支持 KiCad 便携版的 Windows 版本,不用安装即可直接使用
- 支持云端的个人元件库(分类、管理)
- 支持云端的个人模块库(分类、管理)
- 与供应链的集成,下单 PCB/SMT 更便捷
- 云端库支持模块电路的查看与摆放
- Copilot 支持图片生成原理图符号
- Copilot 支持图片生成 PCB 封装(部分IPC类型)
- Copilot 支持预置 Prompt 提示词
- Windows支持暗黑模式(与Windows颜色设置一致)
- 自带DFM插件
- 自带 PCB/A 询价和一键下单插件
更多关于华秋发行版的介绍可以参考:KiCad 华秋发行版
KiCad 华秋发行版下载链接:点击查看
发行版新增功能介绍
云端器件库
增加了单独的器件库面板,可以在工具栏中打开。原先Symbol Choose中的HQ Lib页面被移除。
器件库面板的组成:
- 区域1:设置展示器件的范围,您可以在这里:
- 进行器件搜索
- 选择分类浏览
- 设置“只展示带 EDA 模型的器件”
- 区域2:器件列表,在这里展示了:
- 符合条件的器件列表
- 包含器件的名称、描述
- 可点击打开器件的数据手册或跳转到器件的详情页
- 区域3:选中器件的详细参数,包括:
- 功能参数
- 物料参数
- 安规参数等
- 区域4:器件的模型数据,在这里您可以:
- 动态预览选中器件的原理图符号、PCB 封装
- 将符号直接摆放到原理图中

个人中心,可以以在工具栏中打开AI 助手或库面板,然后进行登录: 
可以创建自己的分类,并上传自己的元器件库: 

模块电路库
增加了云端模块电路库功能,在库面板中点击“复用模块”,可以打开云端的模块电路库:
模块库面板有3个区域组成:
- 区域1:列出了符合搜索条件或分类浏览的模块电路
- 区域2:模块电路的属性
- 区域3:模块电路的预览,包括原理图、PCB、BOM


在“复用模块”->“个人”中点击右侧的“+”号,或者右键点击“新增模块”,就可以将片段添加到个人中心的模块库中: 
在 KiCad 中下单 PCB/SMT
在华秋 KiCad 发行版中内嵌了 PCB、SMT 下单功能。通过深度集成,让您的一键下单制造,并在 KiCad 内查询您的订单情况。
在 KiCad 中下单 PCB
点击工具栏中的“华秋”图标,可以进行下单的操作:
点击 Place PCB Order 进行 PCB 下单: 
如果您是首次下单,需要使用华秋平台的账号(包括电子发烧友、华秋商城、华秋 PCB 的账号)进行登录,支持手机登录或微信登录。 系统会自动生成 Gerber 文件上传到下单页面:
- 注意:KiCad 不会将您的 PCB 设计文件发送到板厂,只发送 Gerber 文件!

同时,也会从 KiCad PCB 中获取板子的长、宽、厚度、内外层铜厚、最小线宽线距、最小孔径的信息,并同步到下单页面,无需手动填写: 
在订单的右下角,可以看到此次制造的预估总价。 您可以在页面中调整其他工艺参数,如阻焊颜色、丝印颜色等,确认无误后点击下单即可: 
您可以在左侧的订单中心中查看您所有的历史订单以及订单的生产状态,非常方便: 
在 KiCad 中下单 SMT
在 PCB 编辑器中点击 Place SMT order,进行 SMT 下单: 
KiCad 会自动将 PCB 生成的 Gerber 文件、BOM 文件、坐标文件上传到下单页面: 
在 BOM 物料行中,您可以自己进行 BOM 配单,也可以让华秋帮您选型。不过作为一名工程师,当然是选择“自助匹配选型”(自助匹配物料可以享受每种物料5元的工程费优惠): 
完成其他 SMT 的工艺设置后,在右下方点击“下一步,修改BOM选型”,进入BOM匹配页面: 
您可以在页面中查看系统为您匹配的物料,以及整体的渲染图,移动光标可以高亮图中的器件: 
上方显示了自动匹配后的状态: 
如果匹配的参数不对,可以点击“修改表头”,手动映射后进行重新匹配: 
对于“未匹配到”的或者“未核对”的器件,可以采取以下几种方式:
- 替换:手动替换物料
- 邮寄:自己把物料寄到贴片厂
- 转华秋代配:让客户帮您配单
- 不贴:SMT不贴这颗物料

最常用的操作是“替换”,点击后可以重新搜索需要替换的器件,并进行替换: 
核对完毕后您可以下载选型后的 BOM,或者确认下单: 
您可以在订单中心中实时查询 PCB 或 SMT 订单的生产或物流状态: 
Copilot 支持图片生成原理图符号
Copilot 支持图片生成原理图符号功能,支持原理图编辑器与符号编辑器两种场景。只需在 Copilot 中 @图片生成符号 功能,并将图片粘贴到 Copilot 中回车即可,无需输入额外的提示词。 Copilot 支持将表格或引脚图直接生成符号。 

支持表格或者引脚图生成 Symbol: 
如果是在原理图编辑器的 Copilot 面板中生成原理图符号,则可以直接点击 Copilot 面板中的 “摆放” 按钮,直接将符号摆放到原理图中: 
Copilot 支持图片生成 PCB 封装(部分IPC类型)
Copilot 支持图片生成 PCB 封装的功能,支持 PCB 编辑器与封装编辑器两种场景。只需在 Copilot 中 @图片生成封装 功能,并将图片粘贴到 Copilot 中回车即可,无需输入额外的提示词。 Copilot 支持带几何尺寸的 Package 图片或同时带尺寸、表格的图片: 
目前支持以下 IPC 封装的生成:
- BGA
- DIP
- SOP
- PLCC
- QFN
- SON
- QFP
- SOP Copilot会根据图片中的信息提取 Package 参数:
确认参数后生成 Footprint: 
点击“摆放”,可以将封装支持摆放到 PCB 画布中: 
Copilot 支持预置 Prompt 提示词
新版本的 Copilot 支持 Prompt 提示词的保存、导入及导出。您可以直接调用常用的提示词,结合与图纸的交互功能,快速实现想要的效果。 点击 Copilot 对话框右下角的小方块,调用或设置您的提示词。 

以下为 Official KiCad 更新内容
KiCad 9.0.7 版正式发布。9.0.0 稳定版本包含自上一版本以来的关键错误修复和其他小改进。
自 9.0.0 版本发布以来,所有修复的问题列表可以在 KiCad 9.0.7 里程碑 页面中找到。此版本包含了多个关键的错误修复,建议尽快升级。
9.0.7 版本是从 9.0 分支创建的,并包含了一些从开发分支挑选的更改。
更新日志
通用
- 改进了 Eagle 导入时对旋转字段的解析。
- 修复了 EasyEDA Pro v2.2 导入的兼容性问题。#22239
- 支持 Eagle 导入时识别 Autodesk Fusion urn 格式。#22394
- 修复了非英语语言下字体渲染损坏的问题。#22402
- 在规则检查 JSON 报告中加入了排除项注释。#22330
- 修复了 PDF 导出时的多边形填充问题。
- 修复了在封装选择器窗口使用测量工具时引发的崩溃。#21929
- 修复了 SVG 绘图仪中位图位置不正确的问题。#22326
- 修复了导入包含退化样条曲线的 SVG 文件时报错的问题。#22556
- 修复了工程树文件丢失时的崩溃问题。#22568
原理图编辑器
- 修复使用自定义字体时的选择框偏移问题。#21802
- 修复符号字段表中解析文本变量的回归问题。#19978
- 修复图片旋转方向错误。#22254
- 为元件类添加层次路径支持。
- 在符号字段表中添加行或列时现在会保留格式。
- 导入 EasyEDA Pro 原理图时,允许从符号中拾取“全局网络名称”。#19734
- 导入 EasyEDA Pro 原理图时,将字体从 Arial 更改为默认字体。
- 改进导入 EasyEDA Pro 原理图时的文本尺寸处理。
- 修复从 EasyEDA Pro V3 导入时的符号引脚名称和编号问题。
- 修复创建后复制网络标签损坏的问题。#22373
- 修复标签属性对话框中的初始焦点问题。
- 在解析网络类时解析文本变量。#22413
- 确保多次放置标签时为每个标签生成唯一的 ID。#22529
符号编辑器
仿真器
- 修复打开主窗口时的断言错误 (Sentry KICAD-XS2)。
PCB编辑器
- 修复损坏的表格输出。#21934
- 修复圆弧与矩形的碰撞逻辑错误。
- 修复损坏的铜到孔 DRC 约束。#21941
- 如果字段名不存在,不要强制手动分配。#21928
- 修复文本包含 UTF-8 字符时的坐标文件对齐问题。#21982
- 复制时不要发出提示音。#22158
- 布线时,在显示“布线违反 DRC”之前先解决布线拖拽冲突。
- 立即应用自定义设计规则的电气间隙轮廓。#22203
- 导出到 IPC-2581 时使用钻孔尺寸而不是铜焊盘形状。#22145
- 绕过 JLCEDA (立创EDA) V1 格式导出中 SMD 焊盘指定零尺寸孔的错误。
- 修复使用百分比间隙时锡膏层的绘制焊盘问题。#22306
- 修复复杂焊盘栈的形状偏移和增量加载问题。#21691
- 从剪贴板粘贴文本时使用当前活动层。#22370
- 修复损坏的 Hyperlynx 圆弧导出。#22178
- 防止放置自由过孔时崩溃(修复 Sentry KICAD-ZY6)。
- 在“从原理图更新 PCB”对话框中更改复选框时更新变更列表。#22467
- 修复意外损坏的文本镜像方向。#22479
- 修复 Altium 导入器中的层映射回归问题。
- 不要吸附到不可见的封装锚点。
- 修复损坏的字体渲染。#22524
- 修复多通道工具找不到任何规则区域时的潜在崩溃。#22535
- 如果顶层没有封装,地理重新标注不要以 0 索引开始。#22552
- 修复导出 DSN 封装圆弧时的断言错误(Sentry KICAD-PG4)。
封装编辑器
3D 查看器
- 修复电路板两侧两个孔重叠时的孔填充损坏问题。#17317
Gerber 查看器
- 提高 zip 归档中包含额外 ASCII 文件时的加载性能。
- 修复打开非 ASCII 文件时的断言错误(Sentry KICAD-KEV)。
图框编辑器
- 修复使用交互式删除工具时的崩溃问题。#22428
计算器工具
- 修复最小窗口尺寸问题。#22385
Python API
- 兼容处理 swig 4.4.0 中的 Python 多阶段初始化支持。
IPC API
命令行接口 CLI
- 防止 pcb render 命令强制使用层压结构颜色覆盖预设颜色。#21950
Windows
- 针对“受控文件夹访问”发出警告。